Organisation
Die ZSO Werdenberg Zivilschutz engagiert sich für den Schutz der Bevölkerung in Werdenberg. Sie bietet Unterstützung und Schulung in Gefahrensituationen.
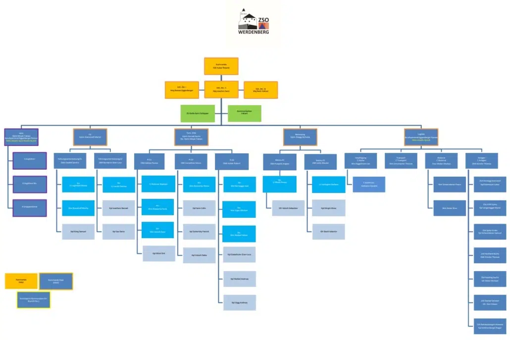
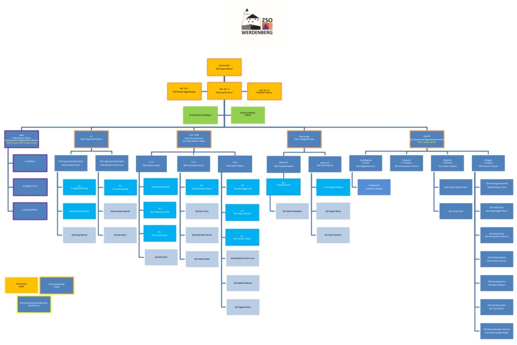
Die Zivilschutzorganisation (ZSO) Werdenberg ist seit dem 01.01.2019 eine von 8 regionalen Zivilschutzorganisationen des Kantons St.Gallen. Getragen wird die ZSO Werdenberg durch die 6 Werdenberger Gemeinden – Wartau / Sevelen / Buchs / Grabs / Gams / Sennwald. Die strategische Leitung obliegt der Regionalen Bevölkerungsschutzkommission, welche aus politischen Vertretern der sechs Vertragsgemeinden besteht. Operativ wird die ZSO Werdenberg durch das Zivilschutzkommando geleitet. Mit dem Zusammenschluss der beiden Zivilschutzorganisationen Werdenberg Nord und Werdenberger Süd konnte die Führung der neuen Organisation professionalisiert werden. Die ZSO Werdenberg wird durch einen vollamtlichen Kommandanten und dessen Stellvertreter geleitet. Die Leitgemeinde, Stadt Buchs, ist für die Administration sowie die Anstellung des Berufspersonals zuständig.
Die Kern-Aufgabe des Zivilschutzes ist es, die Bevölkerung und ihre Lebensgrundlagen bei Katastrophen, in Notlagen und Grossereignissen, im Falle bewaffneter Konflikte zu schützen sowie zur Begrenzung und Bewältigung von Schadenereignissen beizutragen.
Die Zivilschutzorganisation muss jederzeit in der Lage sein, in der eigenen Region, im Kanton St.Gallen, in der Schweiz und im angrenzenden Ausland einen Nothilfeeinsatz in Zugsstärke leisten zu können. Um die Einsatzbereitschaft aufrecht zu erhalten, werden die Angehörigen des Zivilschutzes (AdZS) zu jährlichen Wiederholungskursen (WK) aufgeboten, wo die Kernkompetenzen der verschiedenen Fachbereiche trainiert werden.
Die ZSO Werdenberg ist in vier Hauptfachbereiche gegliedert. Dies sind die Bereiche:
Die ZSO Werdenberg kann durch jede Vertragsgemeinde, von der Feuerwehr-Einsatzleitung jeder Vertragsgemeinde sowie vom Regionalen Führungsstab aufgeboten werden. Alarmiert werden die Angehörigen des Zivilschutzes (AdZS) via Mobiltelefon über die Kantonale Notrufzentrale St.Gallen.
Zivilschutzorganisation Werdenberg
Volksgartenstrasse 38
9470 Buchs
+41 81 750 52 74
kommando@zso-werdenberg.ch
Zivilschutzorganisation Werdenberg
Volksgartenstrasse 38
9470 Buchs
+41 81 750 52 70
kommando@zso-werdenberg.ch
Zivilschutzorganisation Werdenberg
Volksgartenstrasse 38
9470 Buchs
+41 81 750 52 73
kommando@zso-werdenberg.ch